Layout Engine #2
От: adontz Грузия http://adontz.wordpress.com/
Дата: 28.04.10 23:31
Оценка: 23 (3)
Нарисовались набросок архитектуры и план работ

Особенности архитектуры:
  • DOM основан на XmlElement и может использоваться везде вместо XML, например в XML сериализации (такой план).
  • CSS поддерживает не только CSS селекторы, но и XPath.
  • В качестве скриптового движка будет использоваться Jint.
  • CSS Rule это два скомпилированных на лету DynamicMethod-а. Первый — проверяет условия, второй — модифицирует DOM. В мобильной версии (когда руки дойдут), будет два Jint-метода, если в .Net CF так и не появится компилятор.

    Особенности плана работ:
  • Полезность проекта на любой стадии разработки приоритетна. После третьей стадии проект должен стать конкурентом HtmlAgilityPack.
  • Потенциальная возможность параллельной разработки зависимых модулей.
  • MONO поддерживать собираемся.

    В данный момент мы заняты тем что:
  • Настраиваем рабочее окружение. Пока остановили выбор на VS2010 (C#/.Net 4.0), RedMine, Mercurial, xUnit (TestDriven.Net).
  • Пишем первый набросок парсера HTML, читаем спецификации. Умнеем.
  • По мере возможности, стандартизируем классы касающиеся HTML DOM и CSS Rules.

    Ну и если кто-то ещё захочет участвовать, ничего кроме радости это не вызовет

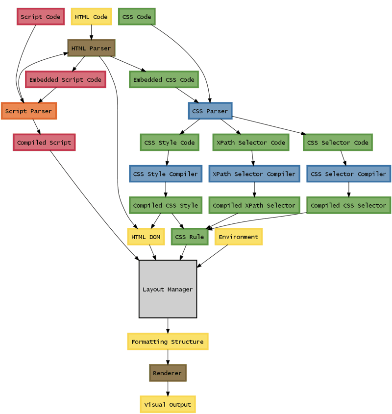
    Data Flow


    Development Stages

  • A journey of a thousand miles must begin with a single step © Lau Tsu
     
    Подождите ...
    Wait...
    Пока на собственное сообщение не было ответов, его можно удалить.